关于发布医疗器械软件注册技术审查指导原则的通告(2015年食药监总局通告第50号)
为加强对医疗器械产品注册工作的监督和指导,进一步提高注册审查质量,国家食品药品监督管理总局组织制定了《医疗器械软件注册技术审查指导原则》(见附件),现予发布。
特此通告。
附件:医疗器械软件注册技术审查指导原则
食品药品监管总局
2015年8月5日
医疗器械软件注册技术审查指导原则
本指导原则旨在指导制造商提交医疗器械软件注册申报资料,同时规范医疗器械软件的技术审评要求。
本指导原则是对医疗器械软件的一般性要求,制造商应根据医疗器械软件的特性提交注册申报资料,判断指导原则中的具体内容是否适用,不适用内容详述理由。制造商也可采用其他满足法规要求的替代方法,但应提供详尽的研究资料和验证资料。
本指导原则是在现行法规和标准体系以及当前认知水平下、并参考了国外法规与指南、国际标准与技术报告制定的。随着法规和标准的不断完善,以及认知水平和技术能力的不断提高,相关内容也将适时进行修订。
本指导原则是对制造商和审查人员的指导性文件,不包括审评审批所涉及的行政事项,亦不作为法规强制执行,应在遵循相关法规的前提下使用本指导原则。
本指导原则针对软件的特殊性,在现行法规要求下进一步明确了对医疗器械软件的要求,特别是对软件更新、软件版本的要求。本指导原则是医疗器械软件的通用指导原则,其他涉及软件医疗器械产品的指导原则可在本指导原则基础上进行有针对性的调整、修改和完善。
一、范围
本指导原则适用于医疗器械软件的注册申报,包括第二类、第三类医疗器械产品,适用的软件开发方式包括自主开发、部分采用现成软件和全部采用现成软件。
医疗器械软件包括独立软件和软件组件。独立软件:作为医疗器械或其附件的软件;软件组件:作为医疗器械或其部件、附件组成的软件。
独立软件应同时具备以下三个特征:具有一个或多个医疗用途,无需医疗器械硬件即可完成预期用途,运行于通用计算平台。独立软件包括通用型软件和专用型软件,其中通用型软件基于通用数据接口与多个医疗器械产品联合使用,如PACS、中央监护软件等;而专用型软件基于通用、专用的数据接口与特定医疗器械产品联合使用,如Holter数据分析软件、眼科显微镜图像处理软件等。
软件组件应同时具备以下两个特征:具有一个或多个医疗用途,控制(驱动)医疗器械硬件或运行于专用(医用)计算平台。软件组件包括嵌入式软件和控制型软件,其中嵌入式软件(即固件)运行于专用(医用)计算平台,控制(驱动)医疗器械硬件,如心电图机所含软件、脑电图机所含软件等;而控制型软件运行于通用计算平台,控制(驱动)医疗器械硬件,如CT图像采集工作站软件、MRI图像采集工作站软件等。
软件组件也可兼具处理功能。专用型独立软件可单独注册,也可随医疗器械产品注册,此时视为软件组件。
二、基本原则
软件没有物理实体,在开发和使用过程中人为因素影响无处不在,软件测试由于时间和成本的限制不能穷尽所有情况,所以软件缺陷无法避免。同时,软件更新频繁且迅速,轻微更新也可能导致严重后果,而且还存在退化问题(即每修复若干个缺陷就会产生一个新缺陷),所以软件缺陷无法根除。因此,软件缺陷可视为软件的固有属性之一,软件的质量问题不容忽视。
鉴于软件的特殊性,医疗器械软件只有综合考虑风险管理、质量管理和软件工程的要求才能保证安全性与有效性。
医疗器械软件的风险水平采用软件安全性级别(YY/T 0664《医疗器械软件 软件生存周期过程》)进行分级,软件安全性级别基于软件损害严重度分为:
A级:不可能对健康有伤害和损坏;
B级:可能有不严重的伤害;
C级:可能死亡或严重伤害。
软件安全性级别应结合软件的预期用途、使用环境和核心功能(软件在预期使用环境完成预期用途所必需的功能)进行判定。其中预期用途主要考虑软件的临床用途(如诊断、治疗、监护、筛查等)和重要程度(如重要作用、辅助作用、补充作用等),使用环境主要考虑软件的使用场所(如医院、家庭等)、疾病类型(如严重性、紧迫性、传染性等)、患者人群(如成人、儿童、老年、女性等)和用户类型(如专业用户、普通用户、患者等),核心功能主要考虑软件的功能类型(如控制驱动、处理分析等)、实现方法(如CT图像重建采用滤波反投影算法还是迭代算法,异常识别采用常规图像处理算法还是人工智能算法等)和复杂程度(如算法规模、参数数量、运算速度等)。
软件安全性级别也可根据风险管理所确定的风险等级进行判定,软件安全性级别与风险等级的分级可以不同,但二者存在对应关系,因此可根据风险等级来判定软件安全性级别。
制造商应在采取风险缓解措施之前判定软件安全性级别,并结合质量管理体系要求,建立与软件安全性级别相匹配的软件生存周期过程,包括软件开发过程、软件维护过程、配置管理过程、风险管理过程和问题解决过程。同时,制造商可采用良好软件工程实践完善质量管理体系要求,保证软件质量。另外,制造商应保证软件自身的信息安全,确保健康数据的保密性、完整性和可得性。
制造商应基于软件安全性级别提交相应注册申报资料。注册申报资料均源自软件生存周期过程所形成的文件资料,详尽程度取决于软件的安全性级别和复杂程度。
独立软件和软件组件尽管在结构和功能上有所不同,风险情况也不尽相同,但软件生存周期过程基本一致,故二者注册申报资料要求的基本原则相同,具体要求有所差异。
三、软件描述文档
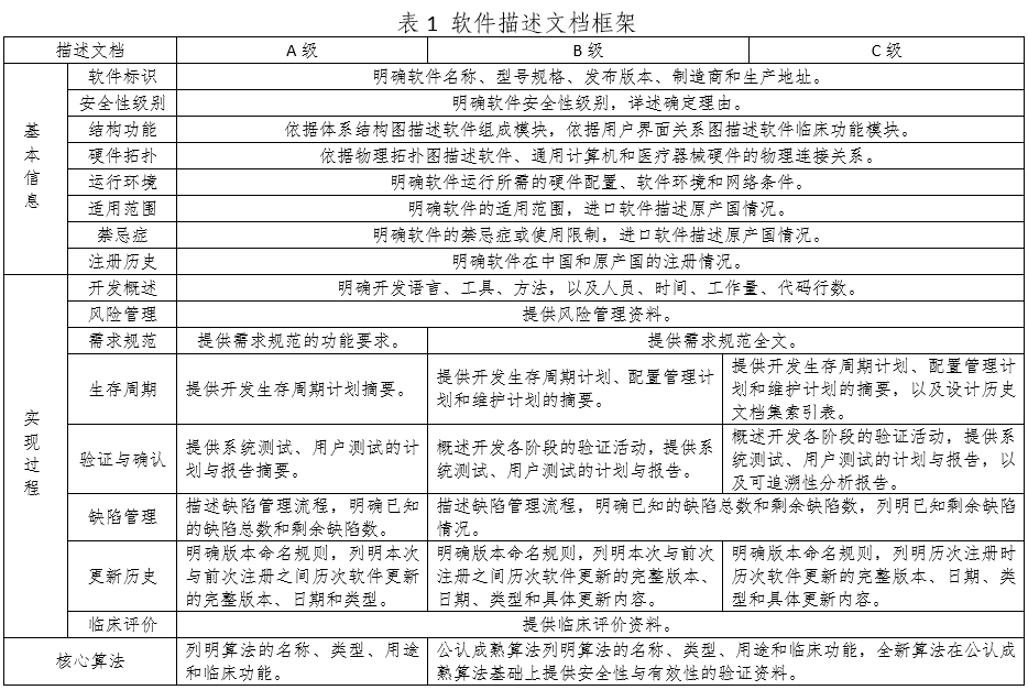
软件描述文档基于YY/T 0664《医疗器械软件 软件生存周期过程》予以制定,用于自主开发医疗器械软件的产品注册。软件描述文档包括基本信息、实现过程和核心算法(详见表1)。
(一)基本信息
- 软件标识
明确软件的名称、型号规格、发布版本、制造商和生产地址。软件组件标识为制造商质量控制所用标识。
- 安全性级别
明确软件安全性级别(A级、B级、C级),详述确定理由。
- 结构功能
依据软件设计规范(SDS)提供体系结构图和用户界面关系图(如适用)。
体系结构图用于图示组成模块之间、组成模块与外部接口之间的关系,依据体系结构图描述组成模块(注明选装、模块版本)的功能、模块关系和外部接口。
用户界面关系图用于描述用户界面之间的关系,依据用户界面关系图(如不适用则为体系结构图)描述临床功能模块(注明选装、模块版本)的功能和模块关系。
- 硬件拓扑
依据软件设计规范(SDS)提供物理拓扑图,图示并描述软件(或组成模块)、通用计算机、医疗器械硬件之间的物理连接关系。
- 运行环境
明确软件运行所需的硬件配置、软件环境和网络条件。其中硬件配置包括处理器、存储器和外设器件,软件环境包括系统软件、支持软件和安全软件,网络条件包括网络架构(BS、CS)、网络类型(广域网、局域网、个域网)和带宽。
- 适用范围
独立软件描述软件的适用范围,软件组件描述医疗器械产品的适用范围。进口医疗器械软件描述原产国情况。
- 禁忌症
独立软件描述软件的禁忌症或使用限制,软件组件描述医疗器械产品的禁忌症或使用限制。进口医疗器械软件描述原产国情况。
- 注册历史
独立软件描述中国注册情况(列明历次注册的发布版本和注册证号)和原产国注册情况(如适用,列明历次注册的日期、发布版本和管理类别),在其它主要国家和地区的注册情况也可提供。软件组件描述医疗器械产品的注册情况。
(二)实现过程
- 开发概述
明确软件开发所用的语言、工具和方法,其中工具描述支持软件(含开源软件)和应用软件(第三方软件)的名称、完整版本和供应商。同时明确开发人员数量、开发时间、工作量(人月数)和代码行总数。
- 风险管理
依据风险管理相关标准提供软件风险分析报告和软件风险管理报告,风险管理资料另附原始文件。软件组件提供医疗器械产品的风险管理资料。
- 需求规范
A级提供软件需求规范(SRS)关于软件功能的要求,B级和C级提供软件需求规范全文。软件需求规范另附原始文件。软件组件如无单独的软件需求规范,可提供医疗器械产品的需求规范。
- 生存周期
A级提供软件开发生存周期计划摘要,描述开发各阶段的划分情况和工作任务。B级在A级基础上提供配置管理计划摘要和维护计划摘要,描述所用的工具和流程。C级在B级基础上提供设计历史文档集索引表(DHF)。
生存周期也可提交制造商软件生存周期过程文件或YY/T 0664《医疗器械软件 软件生存周期过程》等过程标准的核查表,用于替代相应描述。
- 验证与确认
验证是指通过提供客观证据认定软件某开发阶段的输出满足输入要求,包括代码检查、设计评审、测试等质量保证活动。确认是指通过提供客观证据认定软件满足用户需求和预期用途,通常是指在真实或模拟使用环境进行的用户测试。可追溯性分析是指追踪需求规范、设计规范、源代码、测试、风险管理之间的关系,分析已识别关系的正确性、一致性、完整性和准确性。
A级提供系统测试、用户测试的计划和报告摘要,描述测试的条件、工具、方法、通过准则和结果。B级提供系统测试、用户测试的计划和报告,概述开发各阶段的验证活动,描述所用的工具、方法和任务。C级在B级基础上提供可追溯性分析报告(追溯需求规范、设计规范、测试、风险管理的关系表)。
系统测试和用户测试的计划和报告另附原始文件。测试报告关于测试记录的内容可以提供一个测试记录样例和完整的测试记录清单。验证活动也可提交制造商软件质量保证计划文件,用于替代相应描述。
- 缺陷管理
A级描述缺陷管理的工具和流程,明确软件本次注册已知的缺陷总数和剩余缺陷数。B级和C级在A级基础上列明已知剩余缺陷情况,证明全部已知剩余缺陷的风险均是可接受的。已知剩余缺陷情况可另附原始文件。
- 更新历史
A、B、C级均应描述软件版本命名规则,明确软件版本的全部字段及字段含义,确认软件完整版本和软件发布版本。
A级列明软件本次注册与前次注册之间历次软件更新的完整版本、日期和类型。B级在A级基础上详述历次软件更新的具体更新内容。C级列明软件历次注册时历次软件更新的完整版本、日期、类型和具体更新内容。
进口医疗器械软件描述原产国的更新情况,首次产品注册描述软件开发阶段的更新情况。更新历史可另付原始文件。
- 临床评价
临床评价资料另附原始文件。
(三)核心算法
依据软件设计规范(SDS)和说明书列明核心算法的名称、类型、用途和临床功能。
核心算法是指实现软件核心功能(软件在预期使用环境完成预期用途所必需的功能)所必需的算法,包括但不限于成像算法、后处理算法和人工智能算法。其中成像算法是指用于获取医学图像或数据的算法,后处理算法是指改变原始医学图像或数据产生新临床信息的算法,人工智能算法是指采用人工智能技术进行医学图像或数据分析的算法。
算法类型包括公认成熟算法和全新算法。其中公认成熟算法是指源自公开文献资料、原理简单明确、上市多年且无不良事件的算法,而全新算法是指源自临床研究、科学研究的新算法。
核心算法详尽程度取决于安全性级别和算法类型。当安全性级别为A级时,公认成熟算法和全新算法均列明算法的名称、类型、用途和临床功能。当安全性级别为B级和C级时,公认成熟算法列明算法的名称、类型、用途和临床功能,全新算法在公认成熟算法基础上提供安全性与有效性的验证资料。
